【書籍】人生必看!2020年度暢銷書《原子習慣》教你如何無痛養成好習慣
在年末讀完這本書 時機是不是很好!(又再幫拖延症找藉口了🙂 剛好可以想一下希望在2021戒除哪些壞習慣或希望建立哪些好習慣~
當初買這本書算是一種跟風,雖然去年就已經出版,但今年每個月的暢銷榜都還是能看到它的身影,甚至是博客來2020年度暢銷榜第一名🥇心裡在想到底是怎麼樣的神書😂
本書的作者James Clear是一位習慣專家,他透過長期研究心理學、腦科學和行為學,提供一套養成習慣的心法,它不是要你用堅強的意志力去抵抗誘惑或達成目標,而是順著人性教你如何改變行為及持續改善習慣的小撇步,讓你很容易可以在生活中的任何地方、時刻和領域都能實際運用,我想這也是這本書能轟動全世界的原因。
看得過程中,很常在心裡想著「原來之前會失敗是這個原因啊~」,記帳、運動多喝水每次都執行幾天就又放棄...一直都認為自己陋習很多,是自制力和意志力太薄弱,但作者認為人類的惰性都是無意識地選擇去做當下立即能感受到滿足或極低動力的事情,只是自律者擅長建構生活,不讓自己暴露在誘惑之中。
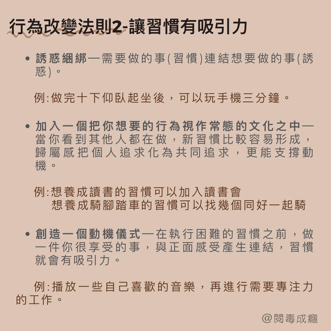
養成習慣除了使用行為改變四法則以外,對我來說心態更是需要改進,無法持續養成運動的習慣都是因為沒看到成效,完全掉入作者所說的「失望之谷」,其實每次的努力都不會白費,只是被儲存起來,過一段時間突破停滯期,先前的努力價值才會完整呈現。還有「身分認同」也很重要,不要只在意目標,而是要想成為怎樣的人,才不會覺得自己只是試著在改變。我要成為會運動的人 🏃🏻♀️(喊)
在今年結束前,檢視一下自己的生活,有沒有想要消除的惡習或建立的好習慣!可以開始計畫如何運用行為改變原則並開始一點點的進步,讓我們在2021能更掌控自己的生活、有更自由的人生😆
📍習慣就是「自我改善」這件事情的複利
喜歡這則貼文別忘了按❤️、收藏和留下你的想法喔💬
#erin好書推薦 #原子習慣 #好書推薦#好書分享 #閱讀 #閱讀筆記 #圓神出版社 #細微的改變帶來巨大的成就 #詹姆斯克利爾 #jamesclear #成功法則 #商業理財 #紙書 #電子書 #年度暢銷 #atomichabits #習慣養成 #讀書帳 #好書介紹
